Interfacing 16×2 LCD Display with 8051 Microcontroller: A Hands-on Learning Project for Embedded Systems Development
Here is a comprehensive guide on interfacing a 16×2 LCD Display with an 8051 Microcontroller:
Introduction
This project focuses on interfacing a 16×2 LCD display with an 8051 microcontroller to create a functional display system. The LCD can show 16 characters per line across two lines, making it ideal for embedded applications. This interface highlights essential embedded systems concepts and enhances practical implementation skills.
Now, let’s explore the introduction to LCD-8051 interfacing in more detail:
Interfacing a 16×2 LCD with an 8051 microcontroller is a fundamental embedded systems project that covers key concepts such as data communication, command execution, and real-time display handling. Here’s a detailed breakdown of the process:
Hardware Setup:
The system requires several key components, including an 8051 microcontroller, a 16×2 LCD display operating at 4.7V–5.3V, a power supply, a potentiometer for contrast adjustment, and essential connecting components.
Connection Details:
Key connections include VSS to ground, VDD to +5V, and VEE for contrast adjustment. The control pins (RS, R/W, and E) are connected to the 8051 microcontroller for proper communication.
Implementation Benefits:
- The system offers advantages such as:
- Low cost and wide availability
- Simple programming interface
- Efficient power consumption
- Clear display visibility
- High durability
Practical Applications:
- This interface is commonly used in:
- Industrial control systems
- Educational development boards
- POS systems
- Measurement instruments
- Automotive displays
Key Skills Developed:
- This project helps develop expertise in:
- Embedded systems programming
- Hardware interfacing techniques
- Circuit design
- Technical troubleshooting
- Documentation skills
Components Required
- 8051 Microcontroller
- 16×2 LCD Display (Operating voltage: 4.7V to 5.3V)
- Power supply (5V)
- Potentiometer for contrast adjustment
- Connecting wires
- Crystal oscillator and capacitors
Circuit Design
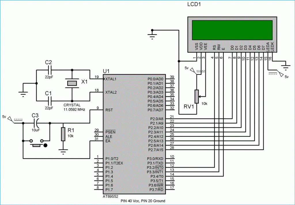
Step 1: Microcontroller Connections (8051)
- VSS Pin (GND): Connect the VSS pin of the 8051 to the ground (GND) rail.
- VDD Pin (+5V): Connect the VDD pin of the 8051 to the +5V power rail.
- Reset Pin: Connect a 10µF capacitor between the reset pin (pin 9) and ground. Additionally, place a 10kΩ pull-up resistor between the reset pin and VDD for proper reset functionality.
- Oscillator Pins (Pins 18 and 19): Connect a 12 MHz crystal between these two pins. Attach two 33pF capacitors (C1, C2) from each crystal pin to ground to ensure stable operation.
Step 2: LCD Display (16×2)
- VSS Pin (Ground): Connect the VSS pin of the LCD to the GND rail.
- VDD Pin (+5V): Connect the VDD pin of the LCD to the +5V power rail.
- V0 Pin (Contrast Adjustment): Connect the V0 pin to the wiper (center pin) of a 10kΩ potentiometer. One end of the potentiometer connects to GND, while the other connects to +5V, allowing contrast adjustment.
- VEE Pin: Also connected to the potentiometer to regulate the contrast voltage.
Step 3: Control Pins (RS, RW, E)
- RS (Register Select): Connect the RS pin of the LCD to a free I/O pin of the 8051 (e.g., P1.0).
- RW (Read/Write): Connect the RW pin of the LCD to another I/O pin of the 8051 (e.g., P1.1).
- E (Enable): Connect the E pin of the LCD to another I/O pin of the 8051 (e.g., P1.2).
Step 4: Data Pins (D0-D7)
Data Lines (D0 to D7): Connect the D0 to D7 pins of the LCD to eight I/O pins of the 8051 (e.g., P2.0 to P2.7). These pins are used to transmit data for display.
Step 5: Power Supply
- Power the 8051: Connect +5V to the VDD pin and GND to the VSS pin of the 8051.
- Power the LCD: Connect the +5V and GND pins of the LCD to their respective power rails.
Step 6: LCD Contrast
Connect a potentiometer between +5V and GND to adjust the LCD contrast. The wiper (center pin) of the potentiometer should be connected to the V0 pin of the LCD.
Step 7: Software Initialization
- Configure LCD Control Pins: Initialize the RS, RW, and E pins as output in your code.
- Set Data Pins: Configure the D0–D7 data pins as output in your program.
- LCD Initialization Code: Implement the required initialization sequence in your code, including setting the LCD to 8-bit mode, clearing the screen, and configuring display settings.
Step 8: Simulation in Proteus
- Add the 8051 Microcontroller: In the Proteus schematic window, select and place the 8051 microcontroller from the library.
- Add the 16×2 LCD: Insert the 16×2 LCD from the library and wire it following the specified connections.
- Add Power Supply: Place +5V and GND power sources in the schematic.
- Wire the Components: Connect all components as per the wiring instructions.
- Compile and Load the Code: Write a program (in C or Assembly) to initialize the LCD and display text, then load it into the 8051 microcontroller within the Proteus simulation.
Interfacing of 16×2 LCD Display with 8051 Microcontroller

Program Code (Keil):
#include<reg51.h>
// Function prototypes
void lcd_init(void);
void writecmd(int);
void writedata(char);
void delay(int);
sbit RS = P1 ^ 0;
sbit E = P1 ^ 1;
sbit led = P1 ^ 2;
int i = 0;
void main()
{
P0 = 0x00; //not used
P1 = 0x00; //output port for setting RS and EN
P2 = 0x00; //used as data output port
P3 = 0x00; //not used
led = 1;
lcd_init();
writedata('H');
delay(5000000);
writedata('A');
delay(5000000);
writedata('R');
delay(5000000);
writedata('S');
delay(5000000);
writedata('H');
delay(5000000);
writedata(' ');
delay(5000000);
writedata('A');
delay(5000000);
writedata('N');
delay(5000000);
writedata('D');
delay(5000000);
writedata(' ');
delay(5000000);
writecmd(0x01); //clear display
writedata('N');
writedata('I');
writedata('L');
writedata('E');
writedata('S');
writedata('H');
writedata(' ');
writedata('D');
writedata('a');
writedata('y');
writedata('2');
writedata(':');
writedata('E');
writedata('M');
writedata('B');
writedata('E');
writecmd(0xc0); //enter in second row
writedata('D');
writedata('D');
writedata('E');
writedata('D');
writedata(' ');
writedata('S');
writedata('y');
writedata('s');
writedata('t');
writedata('e');
writedata('m');
delay(5000000);
delay(5000000);
delay(5000000);
delay(5000000);
}
void lcd_init(void)
{
writecmd(0x38); //for 8 bit mode
writecmd(0x0C); //display on, cursor off
writecmd(0x01); //clear display
writecmd(0x80); //force cursor to beginning of 1st line
}
void writedata(char t) //data function
{
RS = 1;
P2 = t; //Data transfer
E = 1;
delay(150);
E = 0;
delay(150);
}
void writecmd(int z) //command function
{
RS = 0;
P2 = z; //Data transfer
E = 1;
delay(150);
E = 0;
delay(150);
}
void delay(int a) //Delay function
{
int i;
for (i = 0; i < a; i++)
{
// Delay loop
}
}
Implementation and Simulation:
- Implementation steps include:
- Initialize LCD with proper commands
- Include appropriate timing delays between commands
- Implement error checking mechanisms
- Utilize available libraries for efficient programming
Results/Output:
- The successful implementation demonstrates:
- Clear visibility and readability of displayed text
- Reliable operation with low power consumption
- Proper contrast adjustment through potentiometer control
Skills Demonstrated:
- This project demonstrates proficiency in:
- Embedded systems programming
- Hardware interfacing
- Circuit design and implementation
- Debugging and troubleshooting
- Documentation and technical reporting
Conclusion:
To conclude about this embedded systems project, I enhanced my skills in 8051 microcontroller programming, focusing on interfacing a 16×2 LCD display. I learned to initialize and control the display using C in Keil while improving my ability to simulate and debug systems in Proteus. This hands-on experience deepened my understanding of microcontroller I/O operations, data display techniques, and seamless hardware-software integration in embedded systems.
Discover more from PiEmbSysTech - Embedded Systems & VLSI Lab
Subscribe to get the latest posts sent to your email.




